Blender基础操作与常见问题
Blender基础操作
通用操 作命令:
TAB: 切换为编辑模式 、
Ctrl+TAB: 切换多种模式
AlT+Shift+S:拉为球形
L: 循环选择相似面
ctrl键选择点、线或面:拾取最短路径: 鼠标点选点线或面,选中另一个点线或面,即可拾取最
短路径
Shift+h: 只显示选中的面
G:移动、R:旋转、S:放缩、A: 全选物体
B: 框选物体、Ctrl+i: 反选物体、I: 内插面
(选中物体按下G、R、S进行编辑时,再按x、y、z会将物体吸附在所选轴上进行编辑,按C清除吸附)
X:删除、E:挤出、Z:**着色方式、
Ctrl+鼠标右键: 添加所选物体或线或点
ALT+S: 沿法向缩放
H:隐藏所选、Alt+H:取消所有隐藏
W: 改变选择物体的方式
K: 切割(回车键确定)
M: 合并点线面
Ctrl+R: 环切(鼠标滑轮改变数量)
Shift+鼠标左键: 多选物体
Shift+鼠标右键: 将游标点移动到鼠标所在位置
Shift+A: 添加物体
Shift+D: 复制物体
Alt+D: 关联复制
Ctrl+J: 合并选中的多个物体
Ctrl+E: 细分边
Ctrl+B: 边线倒角
Ctrl+Shift+B: 顶点倒角
Ctrl+X: 融并选区
Shift+TAB: 打开吸附
Shift+N: 重新计算法向
F12: 渲染预览
在编辑模式下按Z进入线框模式,选中物体按P键: 分离所选物体,接着将鼠标右键设置原点到几何中心
在编辑模式下:1:点选择、2:便选择、3:面选择
Shift+S: 吸附键,游标变换操作
大键盘 . :轴心点操作
视图命令:
Shift+鼠标中键: 移动视图、
鼠标中键: 旋转视图
鼠标滑轮: 缩放视图(颗粒)
Ctrl+鼠标中键: 缩放视图(丝滑)
Ctrl+空格:视图窗口最大化
/: 聚焦视口到所选物体并隐藏其他物体(再按一次取消)
小数字键盘:
2、8、4、6为以所选物体为中心上下左右旋转
5为切换正交、透视
1为前视图、Ctrl+1为后视图
3为右视图、Ctrl+3为左视图
7为顶视图、Ctrl+7为底视图
0为摄像机视图
. 为聚焦视口到所选物体
创建多个视口:


创建及清除父子级
选中多个物体,按Ctrl+P选择物体,最后一个选中的物体(黄色框框中的物体)为父级,剩下的为子集。对父级进行移动旋转时,子级跟着父级一起运动。对子级进行操作,父级不受影响。
断绝父子级则按Alt+P选择清空父级
轴心点操作
在不建立关联和父子级的情况下,选中多个物体进行操作时,我们需要注意操作作用的位置。按键盘 > 键可对轴心点(操作发挥作用的点)进行操作。
质心点:物体重心的平衡点
活动元素:及激活的物体(黄色框框中的物体)的中心点
各自原点:每个物体自身的中心点,此方法比较常用,适合于对多个物体或线面进行相同操作。
激活元素(活动元素)注意
在物体模式下显示活动元素,其中活动元素是黄色显示。
在编辑模式中的顶点、边和面的活动元素以白色显示。
环形选择(Alt+鼠标左键点选)
在编辑模式下,在1点选择模式下,Alt点选可以点选选择环形,也可以点选两个点,选择两点连线的环形。
在编辑模式下,在2线选择模式下,Alt点选可选择线所在的环形。
在编辑模式下,在3面选择模式下,Alt面选可选择面环形
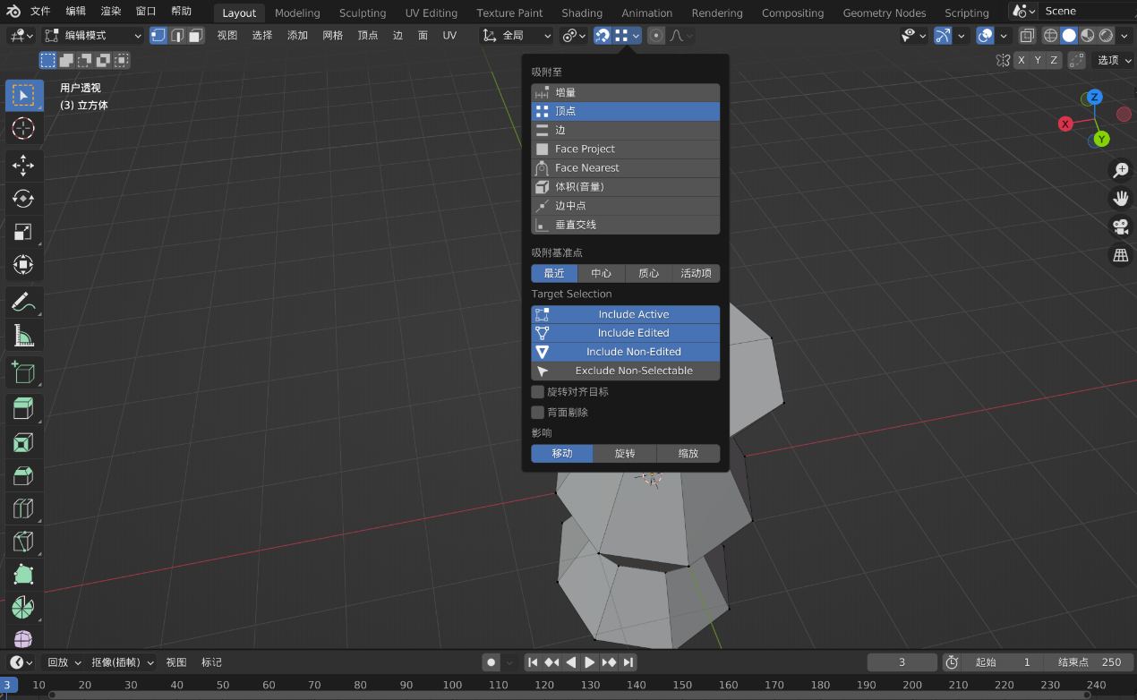
吸附操作(Shift+TAB开启)


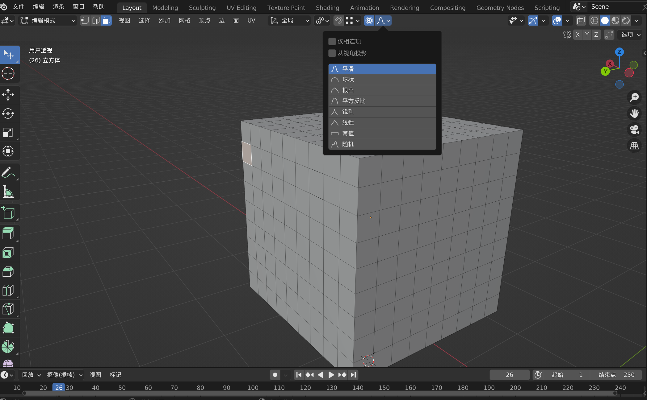
衰减编辑模式
按快捷键o或者在顶菜单栏上找到衰减编辑模式。进入衰减编辑模式后,选择点、线、或面,进行移动,则会拉动周围点一起变化,衰减范围用鼠标滑轮滑动进行调节。

常见问题与一些小技巧
挤出小技巧(E / Alt+E)
1.多选面合并挤出

2.分开挤出(Alt+E选择挤出各个面)

移动点线面小技巧
按一次G进行移动,再按一次G将点、线或面固定再物体表面上移动。
创建点、线、面的方法
生成点:
- Shift+A创建一个立方体或其他物体
- 选中物体按M合并生成点
或者
- Shift+D复制物体的一个顶点
- 按E挤出
或者
- Shift+D复制物体一个顶点
- 按Ctrl+鼠标右键
生成边的中点并生成多个点:
- 选择一条边
- Ctrl+E或者鼠标右键细分
- Ctrl+Shift+B顶点倒角
生成线:
- Shift+D复制一个点
- 框选两个点按F生成线
或者
1.按E挤出
生成面:
1. Shift+A创建立方体
2. 选择立方体按M合并为一个点
3. 按E进行挤出点形成线
4. 选中所有点,按F生成面
平分一条线:
- 选择一条边
- Ctrl+E细分生成中点
- 选择新生成的两条边
- 按“ . ”键选择按各自原点
- Ctrl+E细分生成两条边各自的中点,得到均分的四条边
连接两点的方法:
- 选择两点
- 按F连接两点或者按J连接两点
- F与J的区别——F为只连接所选点,不生成与别的线交叉的点,而J则生成与其他线有交叉的点。
修改器的应用
在使用修改器时,常常会出现修改器没有作用到物体上的效果,那是因为我们没有应用修改器的原因。但是当我们想要应用修改器时也会遇到应用选项是灰色的。这是为什么呢?这是因为我们处于编辑模式, 所以不能进行此操作,此时我们需要按TAB键返回物体模式,这时我们就可以应用修改器了!(Ctrl+A)注意,应用编辑器后就不能回到原来的状态了,只能撤回(Ctrl+Z)


切割和切分之方向的控制小技巧
按K键打开切割模式,按C开启方向控制。Shift开启中点吸附,S开启角度距离数据。
适用于硬表面的建模,及精细化的工业建模,制造精密的零件模型等。如机械零件。
切分:在T面板里有切分选项,选择面,选择切分,按Ctrl可以控制水平或垂直
断离顶点或面
选中顶点按v断离,向想要断离的方向移动。
细分出现锐角或折边解决
方法

1.一个是出现了重叠顶点,按M合并顶点
2.一个是法线方向反了的问题,按A全选后按shift+N重新计算法线方向
3.出现了内部的连线问题(多连或错连),打开线框模式检查线的连接是否正确
移除重合顶点
选中物体,或者A全选物体,按M合并顶点,按距离。
拓扑面时减少顶点的方法

此时有七个顶点,我想要减少成三个顶点,可以这么做,选中四个顶点按G和Z向上移动,再填充面,这样就减少了四个顶点


方法还有很多,多多摸索。